A medida que la tecnología de IA continúa avanzando y transformando industrias, las empresas buscan soluciones innovadoras para mantenerse a la vanguardia. Le presentamos un avance reciente en el crecimiento de ingresos por IA, destacando cuatro soluciones revolucionarias que los socios necesitan ahora. ¿De qué se trata? El artículo discute la importancia del crecimiento de […]
Inferencia Optimizada
Los modelos de aprendizaje automático son la columna vertebral de la inteligencia artificial, permitiendo a las computadoras hacer predicciones, clasificar objetos y generar información a partir de datos. Con numerosos modelos disponibles, seleccionar el adecuado para una tarea específica puede ser abrumador. Le presentamos un avance reciente en la selección de modelos de aprendizaje automático, […]
Optimizar el rendimiento del procesamiento de datos es crucial en el análisis de grandes datos, y PySpark es una herramienta popular para manejar tareas de procesamiento de datos a gran escala. Se presenta un avance reciente en la optimización del rendimiento del procesamiento de datos en PySpark, que puede mejorar significativamente la eficiencia de las […]
Los recientes avances en Modelos de Lenguaje Grande (LLMs) han llevado a mejoras significativas en tareas de procesamiento de lenguaje natural. Uno de estos modelos es ChatGPT, que ha ganado popularidad por su capacidad para generar texto similar al humano. En este artículo, exploraremos la arquitectura Transformer que impulsa estos modelos. ¿De qué se trata? […]
A medida que continuamos navegando por el vasto paisaje de la inteligencia artificial, nos encontramos a la vanguardia de la innovación, donde los motores de búsqueda juegan un papel fundamental en la configuración de nuestras experiencias digitales. Un avance reciente se presenta en el ámbito de Elasticsearch, una herramienta poderosa que ha trascendido su papel […]
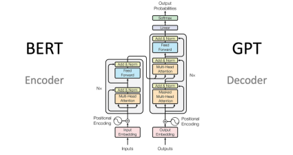
La Inteligencia Artificial (IA) ha estado revolucionando diversas industrias, y uno de los motores clave de esta revolución es el modelo Transformer. Introducido en 2017, el Transformer se ha convertido en un componente crucial en tareas de procesamiento de lenguaje natural (NLP). Le presentamos un avance reciente en la comprensión del modelo Transformer a través […]
La capacidad de Netflix para mantener a los usuarios comprometidos durante horas no es un secreto, pero ¿alguna vez te has preguntado qué hay detrás de la magia? La respuesta radica en el aprendizaje automático, un subconjunto de la inteligencia artificial que permite a los sistemas aprender de los datos y mejorar su rendimiento con […]
Se presenta un avance reciente en el campo de la gestión de flujos de trabajo, donde Apache Airflow se integra con Amazon EC2 y Amazon Linux. Esta integración permite a los usuarios gestionar y programar flujos de trabajo de manera eficiente, aprovechando la escalabilidad y fiabilidad de Amazon Web Services (AWS). ¿De qué se trata? […]
Predecir los precios de la vivienda es una tarea compleja que implica analizar varios factores, incluyendo la ubicación, el tamaño y el estado de la propiedad. Con la ayuda de algoritmos de aprendizaje automático, es posible construir modelos que pueden predecir con precisión los precios de la vivienda. Le presentamos un avance reciente en este […]
Apple ha anunciado recientemente un nuevo desafío, ofreciendo una recompensa de $1 millón a los hackers que puedan vulnerar con éxito su plataforma de IA. Este movimiento se considera una forma de probar la seguridad de sus sistemas de inteligencia artificial e identificar posibles vulnerabilidades. ¿De qué se trata? El desafío, que forma parte del […]